As 2025 draws to a close, the artificial intelligence landscape is defined not by distant promises but by tangible integration and strategic competition. This year has seen AI mature from a novel technology into a core economic and infrastructural pillar for nations and industries alike. The conversation has decisively shifted from "What can AI do?" to "How is AI reshaping our world today? "
From a heated model war between tech giants to the quiet revolution of AI automating government services, the state of AI today is one of simultaneous acceleration and implementation.
The Great Model War: GPT-5.2, Gemini 3, and the Democratization of Intelligence
The final weeks of 2025 have been dominated by a fierce acceleration in the foundational model race, pushing the boundaries of capability and cost.
- OpenAI's "Code Red" and GPT-5.2: In early December, OpenAI launched GPT-5.2, reportedly following an internal "code red" triggered by competitive pressure. This model marks significant strides in handling long-context professional work, complex coding, and multimodal reasoning, solidifying its position for enterprise use.
- Google's Counter-Offensive: Not to be outdone, Google made its Gemini 3 Flash model the default in its applications. It competes closely on top benchmarks while adopting a disruptive pricing strategy aimed at encouraging large-scale business adoption. This move underscores a critical 2025 trend: the intense competition is rapidly driving down the cost of high-tier intelligence, making powerful AI a utility rather than a luxury.
- The Open-Source Shockwave: This "value-for-money revolution" was set in motion earlier in 2025 by players like DeepSeek, which demonstrated that frontier-level performance could be achieved at a fraction of the expected cost, challenging the established market dynamics and forcing a broader industry recalibration.
Agentic AI: From Buzzword to Budding Reality
If 2024 was the year of the chatbot, 2025 is widely seen as the "first year of Agent AI". These are systems that can autonomously plan and execute multi-step tasks to achieve a given goal, moving beyond simple Q&A.
In software engineering, frameworks for building agents have proliferated, with tools like OpenAI's AgentKit and Google's Agent Development Kit (ADK) becoming available. The Model Context Protocol (MCP), launched by Anthropic, has emerged as a key standard for connecting AI models to data and tools, though its rapid adoption has also sparked discussions about security and reliability.
The practical applications are unfolding in sectors like manufacturing, where agentic systems are envisioned as "autonomous field supervisors" that could reorganize production plans or optimize supply chains in real-time. However, experts caution that we are in a phase of structured experimentation, with enterprises carefully governing deployment rather than allowing unchecked use.
Infrastructure and Access: The Battle Beyond the Model
The AI race has expanded far beyond algorithms to encompass the physical and legal frameworks that support them.
- The Compute Imperative: Building the vast data centers needed to train and run AI models has become a geopolitical and industrial strategy. Trends point toward the rise of custom AI accelerators from major cloud providers (like Google's TPUs and Amazon's Trainium) as they seek efficiency and independence.
- The Edge Frontier: To address cost, speed, and privacy concerns, on-device AI is gaining major traction. The expected revamp of Apple's Siri with "Apple Intelligence" and the integration of AI processors (NPUs) into new PCs and smartphones signal a future where powerful AI runs locally, transforming personal devices.
- The Regulatory Landscape: Nations are actively formulating strategies to harness AI safely. Japan, for instance, released its first AI Basic Plan in December 2025, framing AI development as crucial to national power and emphasizing support for small and medium-sized enterprises. This follows broader global movements to establish guardrails around this transformative technology.
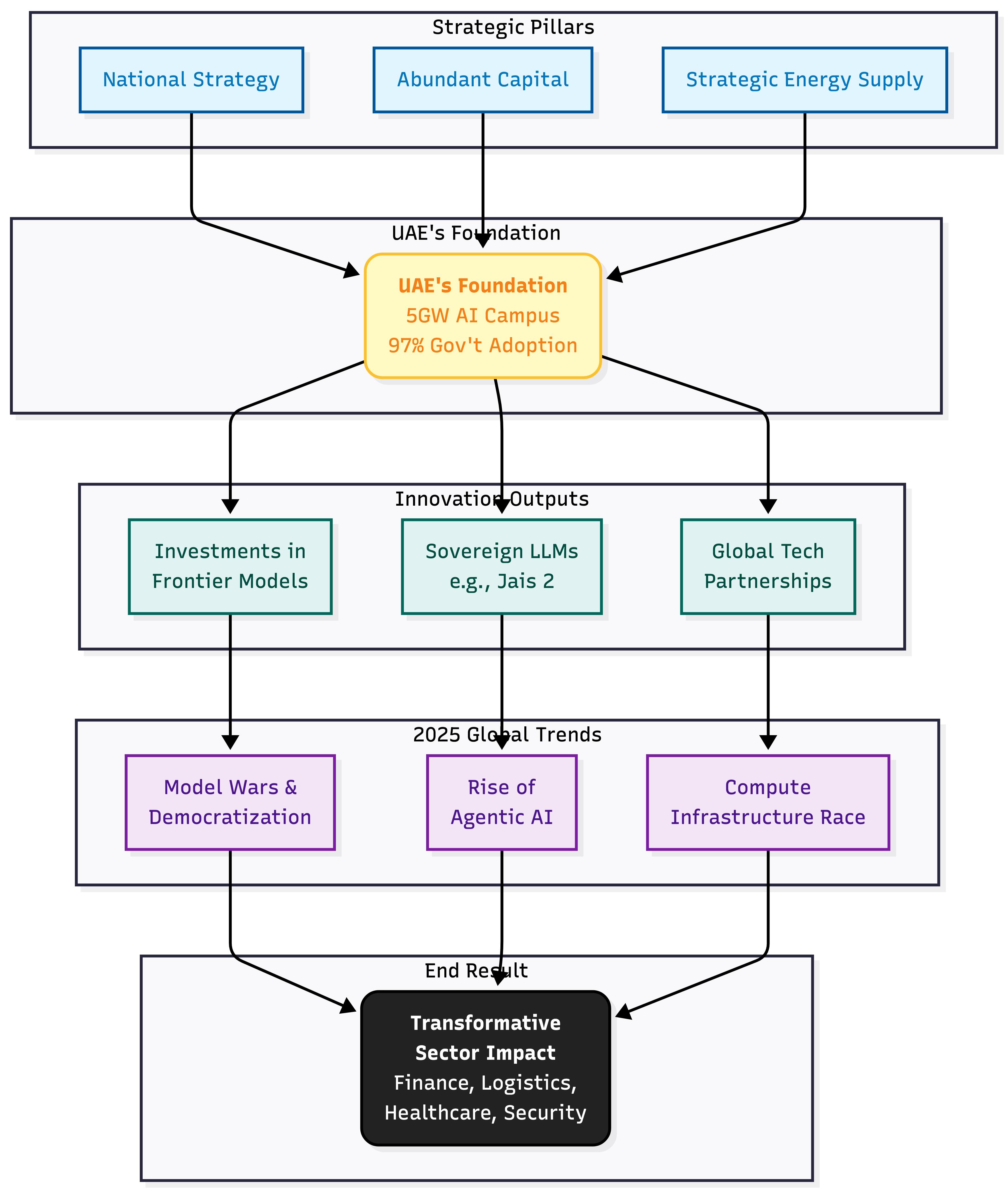
The UAE's AI Leadership: A 2025 Case Study
No overview of "AI Today" is complete without examining the United Arab Emirates, which has executed one of the world's most comprehensive national AI strategies in 2025. The UAE has moved aggressively to position itself not just as a user, but as a global hub and infrastructure leader for artificial intelligence.

The table below summarizes key milestones that define the UAE's AI landscape at the end of 2025:
| Area of Focus | Key 2025 Milestones & Statistics | Significance |
|---|---|---|
| Infrastructure & Investment | Launch of a 5-gigawatt UAE-US AI Campus in Abu Dhabi (largest supercomputing cluster outside the U.S.); "Stargate UAE" project announced with tech giants; total AI investments (2024-2025) exceed AED 543 billion | Positions the UAE as a global center for AI compute power and attracts major international capital and partnerships. |
| Government Adoption | 97% of UAE government entities now use AI tools—a reported world-leading rate | Demonstrates a top-down, practical commitment to integrating AI across the public sector. |
| Technological Innovation | Debut of Jais 2, a leading 70B-parameter Arabic LLM; launch of the "AI in the Ring" index to measure cultural alignment of models | Develops sovereign AI capabilities tailored to local language and values, reducing dependency on foreign models. |
| Sector Integration | 44% of UAE entities use high-performance computing across 91 use cases in healthcare, finance, and security. An AI HR assistant serves 50,000+ government employees. | Shows deep, practical application of AI driving efficiency in critical industries and core administration. |
| Global Collaboration | $1 billion pledge to "AI for Development" at G20; AI partnership with France; Cybersecurity Excellence Centre launched with Google Cloud | Extends the UAE's influence, framing AI as a tool for international development and security cooperation. |
Looking Ahead: AI in 2026
As we peer into 2026, several trajectories seem clear. The evolution of agentic AI will continue, moving from controlled pilots toward more trusted, reliable deployment, potentially becoming a standard feature in enterprise software. The infrastructure race will intensify, with a focus on energy-efficient, next-generation data centers and more powerful custom chips.
Furthermore, the focus will sharpen on return on investment (ROI). After years of experimentation, businesses in every sector, from manufacturing to marketing, will demand clear, measurable value from their AI implementations, pushing the technology further into core operational workflows.
Conclusion
Today, on December 25, 2025, artificial intelligence is no longer a frontier on the horizon. It is an active, powerful force being woven into the fabric of global industry, national strategy, and daily life. It is defined by a relentless push for more capable and affordable models, the cautious but steady rise of autonomous agents, and the strategic ambitions of nations like the UAE that are betting their futures on it. The story of AI today is a story of implementation, integration, and the ongoing quest to harness its potential responsibly.
I hope this article provides a comprehensive snapshot of the current AI landscape. If you would like a deeper focus on any specific trend—such as the implications of agentic AI for businesses or a more detailed analysis of the UAE's legal framework for AI—I can provide further elaboration.
